商品詳細介紹
Apple iPhone 14 Pro Max 128G 智慧型手機














體驗說明
不可體驗
使用方法說明
無
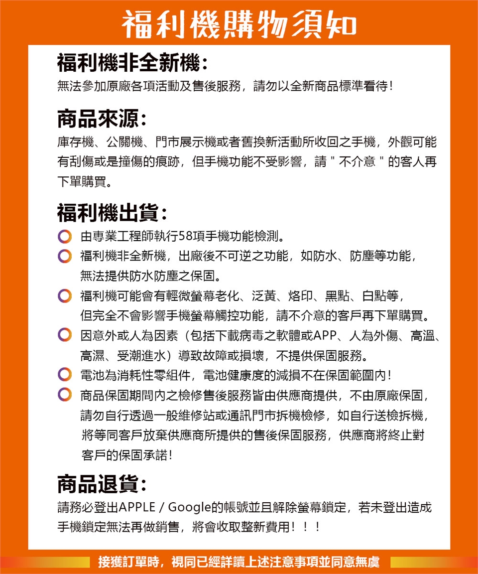
注意事項
1.Apple系列商品經連上網路(含Wifi)、登入Apple ID或連結上iTunes後,商品即被註冊並開始計算保固時間,無法還原。
2.如您已連上網路(已註冊)仍須辦理退/換貨時,經本公司確認後,將需要依照比例另外酌收相關費用。
3.收到商品後,若您還不確定是否將會辦理退/換貨,請勿連上網路,避免開始保固時間。
4.10日猶豫期並非試用期,恕不提供試用、體驗等服務。如於猶豫期內申請退/換貨,需將商品(含包裝、配件等)恢復原狀(例如 : 將裝置解除綁定Apple ID、關閉尋找我的iPhone功能、螢幕鎖等),始得進行相關退/換貨流程。
5.Apple系列商品如遇非人為之新品瑕疵、不良等,消費者可逕行送至鄰近Apple授權維修中心檢測,以節省來回寄運時間。
6.如由本公司協助處理,依原廠規定,需先將商品送至授權維修中心檢測,如判定為非人為因素之新機不良將以良品機更換。
7.下單即視同同意上述條款,敬請再次確認,不便之處敬請見諒謝謝。
2.如您已連上網路(已註冊)仍須辦理退/換貨時,經本公司確認後,將需要依照比例另外酌收相關費用。
3.收到商品後,若您還不確定是否將會辦理退/換貨,請勿連上網路,避免開始保固時間。
4.10日猶豫期並非試用期,恕不提供試用、體驗等服務。如於猶豫期內申請退/換貨,需將商品(含包裝、配件等)恢復原狀(例如 : 將裝置解除綁定Apple ID、關閉尋找我的iPhone功能、螢幕鎖等),始得進行相關退/換貨流程。
5.Apple系列商品如遇非人為之新品瑕疵、不良等,消費者可逕行送至鄰近Apple授權維修中心檢測,以節省來回寄運時間。
6.如由本公司協助處理,依原廠規定,需先將商品送至授權維修中心檢測,如判定為非人為因素之新機不良將以良品機更換。
7.下單即視同同意上述條款,敬請再次確認,不便之處敬請見諒謝謝。