fbId
華菱冷氣 4-5坪旗艦潔淨系列變頻冷暖分離式冷氣DNC-36KIGSH/DTC-36KIGSH

華菱冷氣 4-5坪旗艦潔淨系列變頻冷暖分離式冷氣DNC-36KIGSH/DTC-36KIGSH

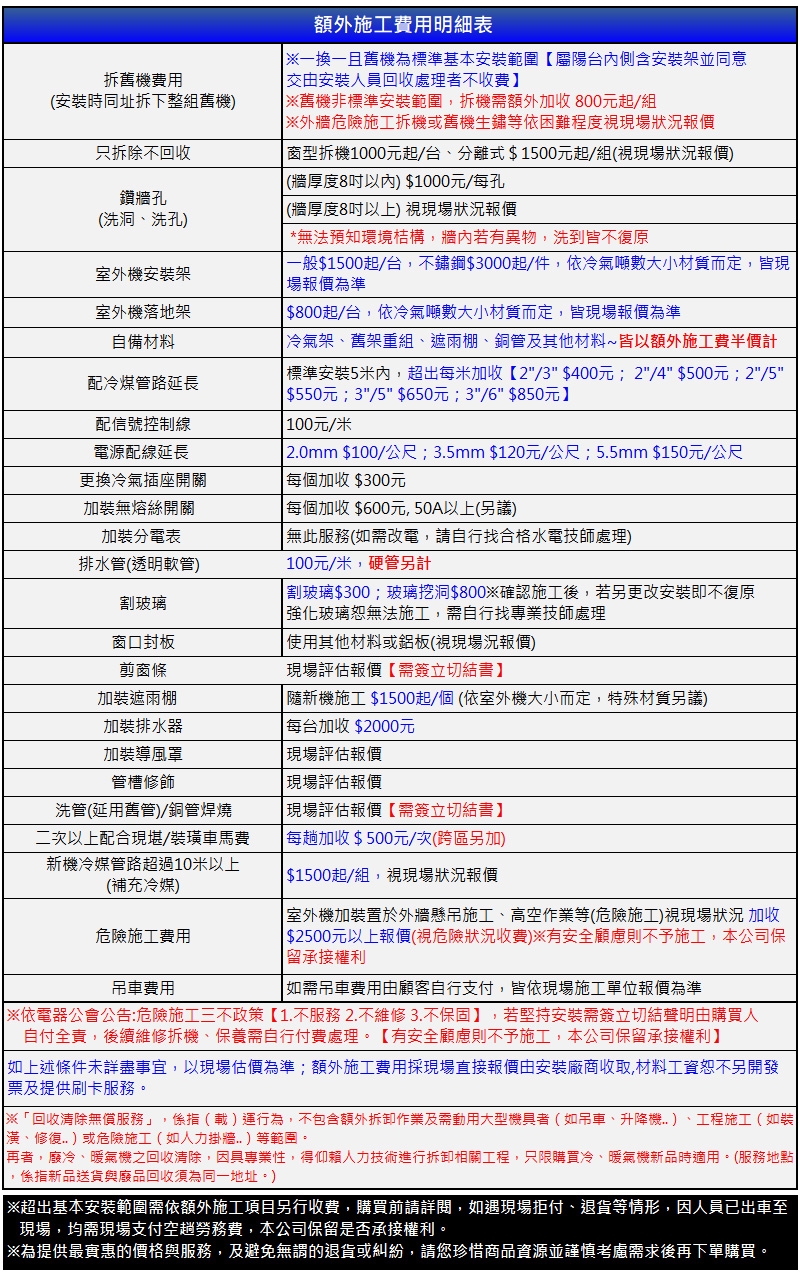
  • *基本安裝(範圍如內文說明)

  • *請留意:花蓮、宜蘭區域不配送

  • 原廠授權經銷商.安裝品質有保障

本商品目前暫時下架或已無法銷售。