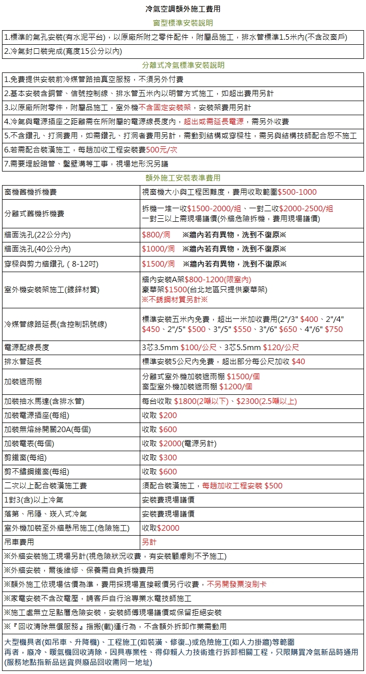
fbId

商品詳細介紹









 

體驗說明

不可體驗

使用方法說明

-

注意事項

商品安裝皆視同使用,無法退換貨,請確認好是否是想要安裝的尺寸在下單