商品詳細介紹



K標準系列
● 氣流自動控制系統
● 乾燥防霉
● 自體淨
● R32環保冷媒

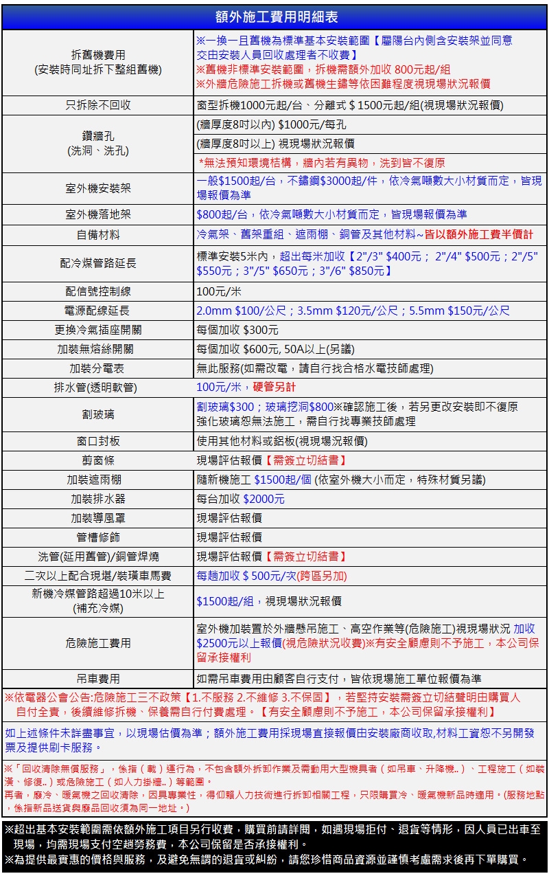
※圖檔略有差異,實際以原廠出貨為主
※本產品規格若有變動敬請參照實際商品為準
※更多詳細說明請至官網查詢

室外機型號:CU-2J83BHA2
額定冷氣能力:冷8.3kW、暖9.2kW
運轉電流(A):冷10.10、暖11.90
消耗電功率(kW):冷2.000、暖2.365
冷氣季節性能因數CSPF:6.21 (kWh/kWh)
配管尺寸(分):液管2分x2、氣管3分x1/4分x1
年耗電量:1565(度/年)
電壓:220V
本體尺寸寬880x高920x深340(mm)
最大尺寸寬975x高920x深420(mm)
包裝尺寸寬1053x高1018x深504(mm)
重量:62KG
室內機型號:CS-K28FA2
冷氣能力:2.8kw
室內機外型尺寸:寬798X高295X深235(mm)
重量:10KG
室內機型號:CS-K63FA2
冷氣能力:6.3kw
室內機外型尺寸:寬1160X高295X深255(mm)
重量:14KG





體驗說明
不可體驗
使用方法說明
全機7年保固 /壓縮機10年保固/保固規範依原廠公告為準
注意事項
此為預購客製商品,出貨需依原廠到貨為準~將有專人與您約定送貨時間~急單勿下!!