fbId

商品詳細介紹

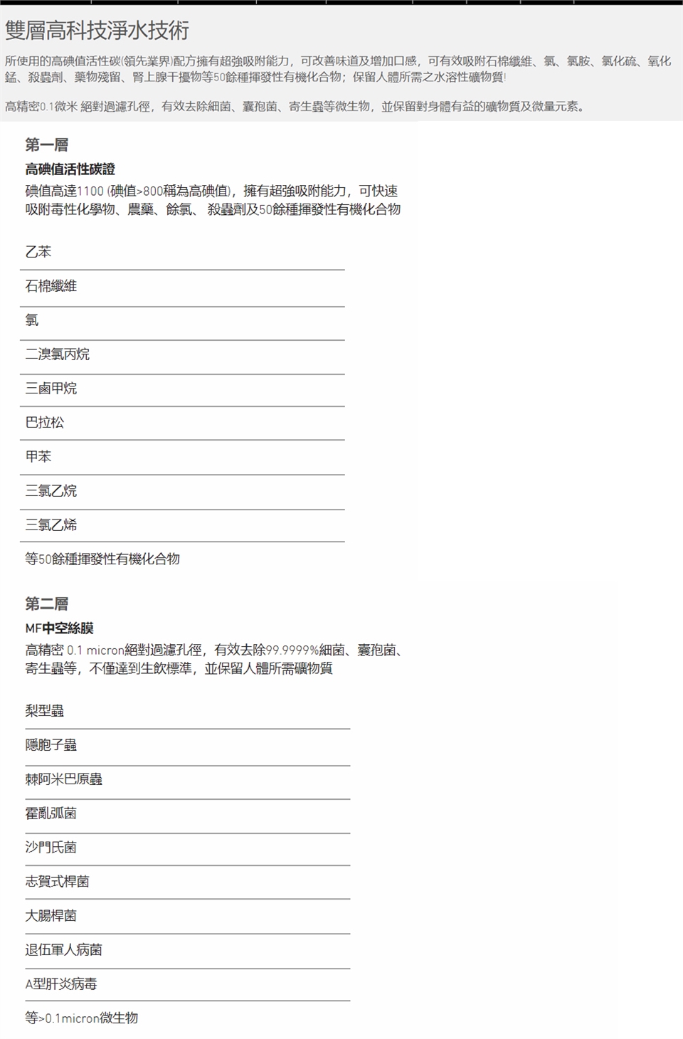
➤高碘值活性碳改善味道及增加口感,快速吸附毒性化學物及氯等有機化合物
➤加強除鉛配方,有效去除重金屬鉛等
➤免插電/免清洗/免排廢水/符合綠色節能減碳趨勢
➤配件通過美國NSF61、NSF372認證無鉛無毒配件

保存期限:正常使用下至少可一年
是否需要組裝:商品需要您自行組裝











體驗說明

不可體驗

使用方法說明

注意事項

【本產品一經拆封使用,若非產品本身故障瑕疵因素,恕無法辦理退換貨】

※貨運送貨至一樓,不上樓
※商品確認付款後,將於2-14個工作天安排出貨。(偏遠地區/山區不在範圍內)
※商品配送服務限桃園市區。(部分地區、郊區、山區暫無安裝服務,依客服與您聯繫為主)其餘地區無配送及安裝服務 造成您的不便敬請見諒!
※依消保法規定,商品有到貨七天的鑑賞期(非試用期),商品如需退回必須是保持全新且包裝完整與出廠時一致且沒有缺少,否則恕不接受退貨。
※本商品「無安裝服務」,不便之處敬請見諒。
※此商品為特別訂製品,訂單下單後即不可退貨,若您有退貨可能,請您不要下單
※再次醒您,請於產品收貨時即先查驗,如有問題請立即反應,若產品一經安裝後將無法退貨。