fbId
(送14吋風扇)華菱冷氣 13-15坪一級能效變頻冷暖分離式冷氣DTG-110KIGSH/DNS-110KIGSH

(送14吋風扇)華菱冷氣 13-15坪一級能效變頻冷暖分離式冷氣DTG-110KIGSH/DNS-110KIGSH

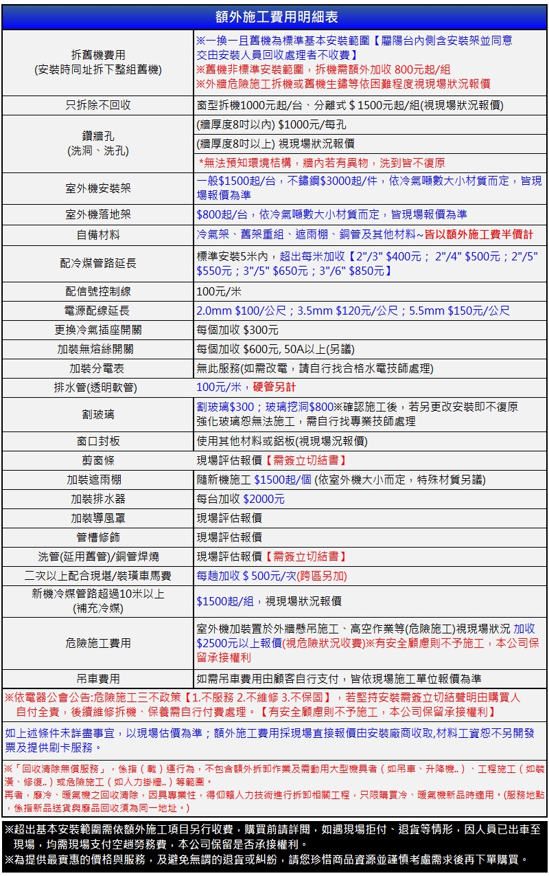
  • 基本安裝(範圍如內文說明)

  • 請留意:花蓮、宜蘭區域不配送

  • 原廠授權經銷商.安裝品質有保障

本商品目前暫時下架或已無法銷售。