fbId
(好禮6選1)Panasonic國際牌 6-8坪一級變頻冷暖UX頂級系列分離式冷氣CS-UX50BA2/CU-UX50BHA2

(好禮6選1)Panasonic國際牌 6-8坪一級變頻冷暖UX頂級系列分離式冷氣CS-UX50BA2/CU-UX50BHA2

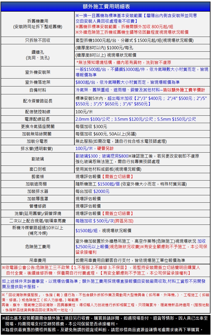
  • 基本安裝(範圍如內文說明)

  • 請留意:花蓮、台東、宜蘭區域不配送

  • R32環保冷媒

本商品目前暫時下架或已無法銷售。