fbId

商品詳細介紹









體驗說明

不可體驗

使用方法說明

保固:自2026年1月1日起,凡購買富士通空調,即享全機7年保固(保固規範依原廠公告為準)。

注意事項

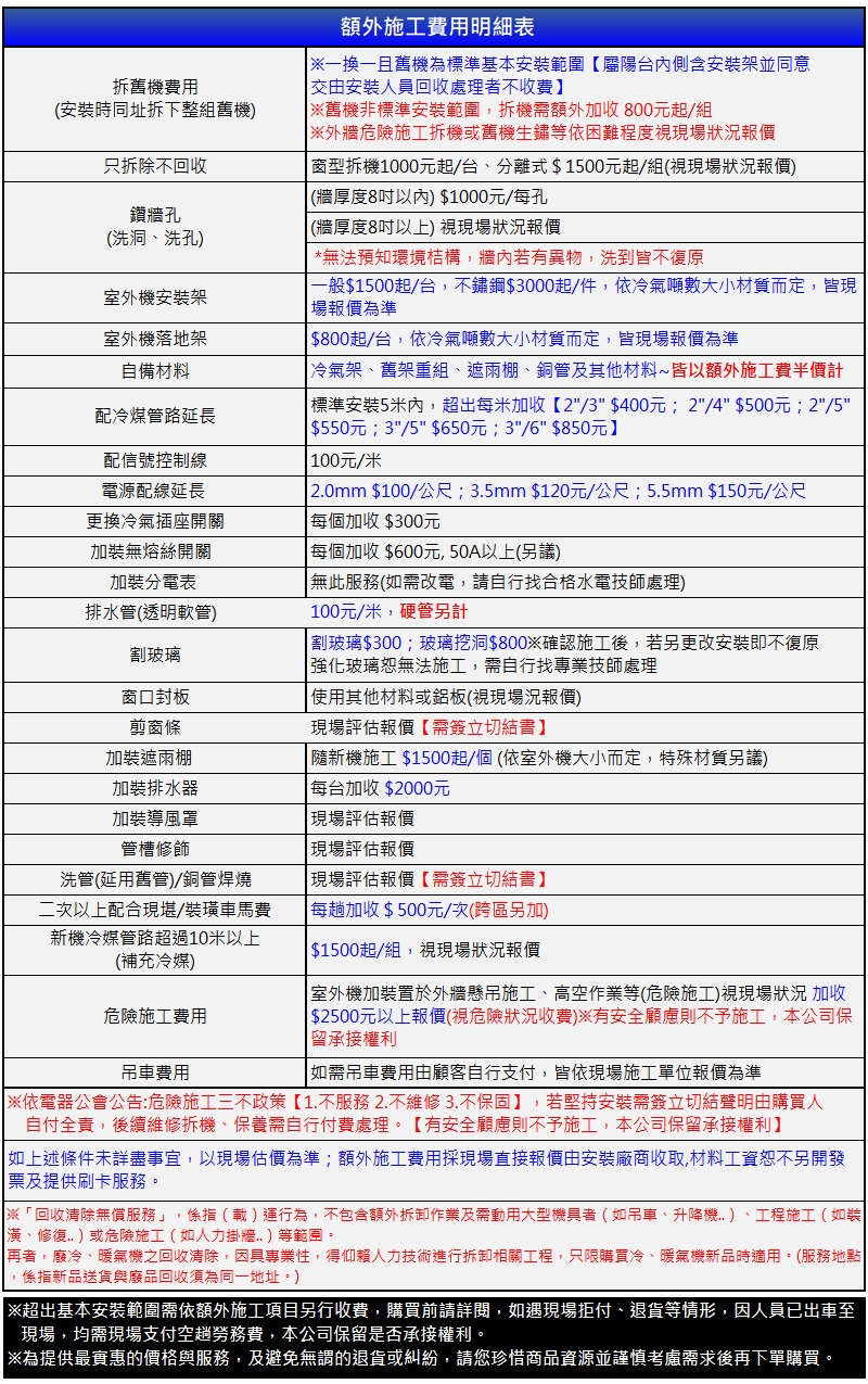
如內容說明