fbId

商品詳細介紹

 








體驗說明

不可體驗

使用方法說明

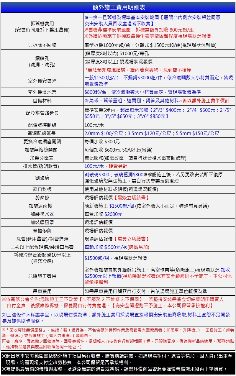
注意事項

促銷-恕不參與原廠贈品活動